Řízení a regulace výkonu čerpadel splavovací vody
Náhrada neefektivního a poruchového systému regulace výkonu čerpadel pomocí elektricky ovládaného škrtícího ventilu...
Řízení a regulace výkonu čerpadel splavovací vody v technologii odsíření pomocí měničů frekvence
Elektrárny Opatovice a.s.
V letošním roce jsme realizovali zajímavou aplikaci v technologii odsíření Elektrárny Opatovice a.s.: „Řízení a regulace výkonu čerpadel splavovací vody v technologii odsíření pomocí měničů frekvence“. Cílem byla náhrada stávajícího, energeticky neefektivního a velmi poruchového (vysoké náklady na opravu a údržbu) systému regulace výkonu čerpadel pomocí elektricky ovládaného škrtícího ventilu.
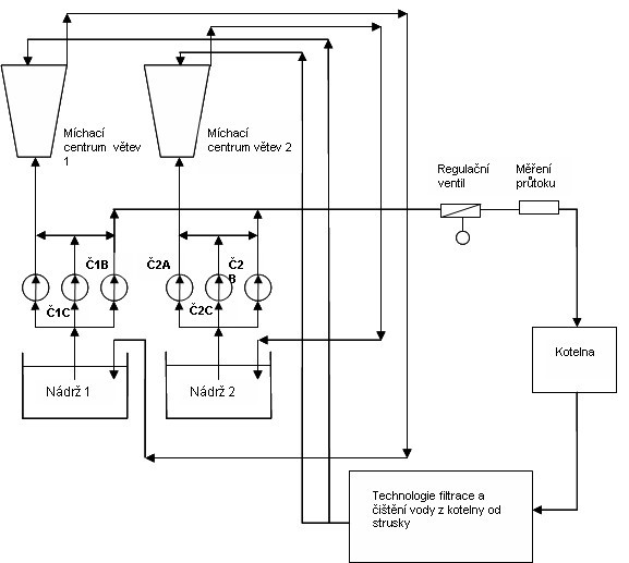
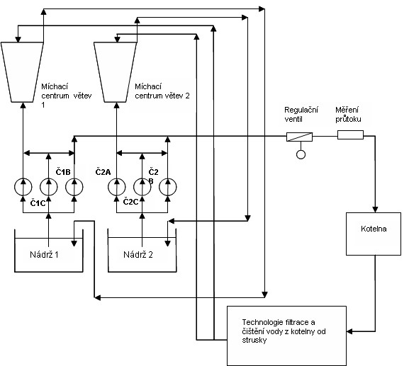
Jak je vidět z výše uvedeného technologického schématu, čerpadla Č1A a Č2A slouží pro obsluhu větve č. 1 a č. 2 míchacího centra odsíření. Čerpadla Č1B a Č2B jsou čerpadla odseparované vody, kterými se budeme zabývat. Čerpadla Č1C a Č2C slouží jako záskok při poruchách jak čerpadel ČA, tak čerpadel ČB. Odseparovaná voda, ve které jsou obsaženy částice popele a strusky, je čerpadly ČB čerpána do prostor kotelny (vždy pracují současně čerpadla Č1B i Č2B). Zde je použita pro doplnění hladiny vody ve vynašečích strusky pod jednotlivými kotli a také pro ostřiky choulostivých částí vynašečů, na které se struska nalepuje. Regulace množství dodávané odseparované vody z míchacího centra na kotelnu probíhala pomocí elektricky ovládaného regulačního ventilu na základě údaje měření průtoku. Vzhledem k tomu, že přepravovaná voda obsahuje abrazivní částice popele a strusky, bylo nutné regulační ventil několikrát ročně opravovat (vysoké náklady na údržbu). Navíc je tento způsob regulace energeticky velmi nehospodárný.
S ohledem na popisované potíže stávajícího regulačního systému bylo dohodnuto použít pro regulaci výkonu čerpadel odseparované vody měniče frekvence. Při aplikaci měničů frekvence jsme museli vyřešit dva ne zcela obvyklé technické problémy:
1. umístění měničů frekvence:
čerpací stanice obou technologických větví se nachází ve venkovním prostředí, mimo budovu, ve které je strojovna, elektrorozvodna a velín. Pro zamezení šíření elektromagnetického rušení (tento problematický jev se vyskytuje velmi intenzivně v silovém kabelu mezi měničem frekvence a elektromotorem) jsme měniče frekvence umístili do venkovního prostředí do blízkosti čerpadel. Silový kabel mezi měniči a elektromotory čerpadel dosahuje délky řádově jednotek metrů. V takto krátkém kabelu je intenzita elektromagnetického rušení minimální. Použili jsme měniče frekvence firmy VONSCH typ UNIFREM 400 075 / IP55. Jedná se o novou generaci měničů frekvence s výkonovými prvky, které vykazují cca poloviční ztráty na rozdíl od výkonových prvků běžně používaných. Pro dosažení vysokého krytí IP 55 je u těchto měničů dokonale řešena konstrukce, kdy je pro chlazení použit vzduch okolního prostředí bez instalace jakýchkoliv filtrů (oddělení chladící části měniče od výkonové a řídící elektroniky).
2. způsob regulace výkonu:
regulace výkonu čerpadel (jejich otáček) se provádí na základě údaje průtokoměru, který měří množství dodávané vody na kotelnu. Požadovaná hodnota průtoku dále závisí na tom, kolik kotlů je zrovna v provozu. Regulaci ovlivňuje i to, aby měl operátor možnost udržovat v nádržích míchacího centra větve 1. a 2. přibližně stejnou hladinu. Zde již vstupují do regulačního procesu i drobné nesrovnalosti hydraulického systému, jako je míra opotřebení čerpadel Č1B a Č2B, malé rozdíly v potrubním systému obou čerpadel. Tento problém jsme vyřešili tím, že jsme operátorům umožnili provést malé „rozvážení“ čerpadel v rozmezí ± 5%, které si mohou nastavit ručně, podle potřeby a zkušeností.
Základní regulace tedy probíhá tak, že obě čerpadla pracují na stejných otáčkách. Tímto se zamezí jejich „přetlačování“ v hydraulickém systému a riziku, že jedno čerpadlo tlakově uzavře a nepustí do systému čerpadlo druhé (může dojít ke zničení ucpávek a dalším následným mechanickým poškozením čerpadla). Operátor má dále možnost ručního „rozvážení“ v toleranci ± 5%, jak bylo uvedeno výše, což je pro provoz dvou čerpadel v hydraulickém systému bezpečné.
Energetická náročnost systému s regulačním ventilem a systému regulace pomocí měničů frekvence:
Na obrázku č. 2 je uvedena přibližná Q/H charakteristika spolupracujících čerpadel při různých otáčkách a přibližná zatěžovací charakteristika hydraulického systému. Hydraulický systém se totiž chová poněkud jinak, než si představoval dodavatel technologie odsíření, není proto relevantním způsobem popsán. Uvedené charakteristiky jsem vypracoval na základě informací, které jsme nashromáždili při zaměřování a následném uvádění do provozu čerpací stanice. Zatěžovací charakteristika hydraulického systému je také zjednodušená. Při změně otáček (průtoku a tlaku) se mění i zatěžovací charakteristika. Pro názornost a jednoduchost jsem volil níže uvedenou křivku.
Podle počtu kotlů, které jsou v provozu, se z míchacího centra dopravuje cca 400 – 600 m3/h vody. Obě čerpadla jsou schopna při paralelním provozu dodávat na kotelnu cca 660 m3/h vody při plně otevřeném regulačním ventilu a provozu na jmenovité otáčky. Níže se pokusím jednoduchým výpočtem porovnat energetickou náročnost provozu systému se škrtícím regulačním ventilem se systémem s měniči frekvence pro regulaci výkonu (otáček) čerpadel. Pro jednoduchost jsem rozložil celkové dodávané množství odseparované vody na kotelnu rovným dílem na obě čerpadla.
Absorbovaný výkon čerpadlem (výkon elektromotoru) je dán:
Pabs= H x Q x Sg / účinnost čerpadla
H – dopravní výška (m.v.s.)
Q – průtok m3/h
Sg – specifická hmotnost přepravované směsi (v našem případě Sg = 1,1)
Regulační ventil, absorbovaný výkon jedním čerpadlem:
Q=600m3/h (pro jedno čerpadlo Q=300m3/h), H=55m.v.s., otáčky n=1500ot/min, účinnost 73%
Pabs=69kW
Frekvenční měnič, absorbovaný výkon jedním čerpadlem:
Q=600m3/h (pro jedno čerpadlo Q=300m3/h), H=40m.v.s., otáčky n=1270ot/min, účinnost 74%
Pabs=51kW
Regulační ventil, absorbovaný výkon jedním čerpadlem:
Q=500m3/h (pro jedno čerpadlo Q=250m3/h), H=58m.v.s., otáčky n=1500ot/min, účinnost 70%
Pabs=64kW
Frekvenční měnič, absorbovaný výkon jedním čerpadlem:
Q=500m3/h (pro jedno čerpadlo Q=250m3/h), H=28m.v.s., otáčky n=1050ot/min, účinnost 72%
Pabs=31kW
Regulační ventil, absorbovaný výkon jedním čerpadlem:
Q=400m3/h (pro jedno čerpadlo Q=200m3/h), H=59m.v.s., otáčky n=1500ot/min, účinnost 65%
Pabs=56kW
Frekvenční měnič, absorbovaný výkon jedním čerpadlem:
Q=400m3/h (pro jedno čerpadlo Q=200m3/h), H=19m.v.s., otáčky n=890ot/min, účinnost 70%
Pabs=19kW
Jak je vidět z výše uvedených výsledků, systém s měniči frekvence oproti systému se škrtícím regulačním ventilem uspoří při Q=600m3/h cca 18kW, při Q=500m3/h a Q=400m3/h cca 30kW elektrické energie, a to pro jedno čerpadlo. Pro provoz celé čerpací stanice, tedy dvou čerpadel, se vše násobí dvěma. Aplikací měničů frekvence dochází nejenom k úsporám nákladů na údržbu této technologie, ale také k významným úsporám elektrické energie.
Volbou a aplikací moderních technologií a energeticky efektivních regulací je možné uspořit značné množství elektrické energie. Domnívám se, že by bylo dobré spíše podporovat aplikace takovýchto technologií ve výrobě, než nesmyslně dotovat neefektivní a nehezké monstrózní stavby solárních elektráren, které začaly hyzdit dokonce i úrodná pole a louky krajů moravských.
Galerie
Frekvenční měnič umístěný venku u čerpadel
Měnič frekvence míchacího centra
Míchací centrum odsíření Elektráren Opatovice a.s.
Napojení na stávající řídící systém
Obrázek č. 2. Q/H charakteristiky jednoho čerpadla:
Obrázek 1. zjednodušené technologické schéma čerpadel míchacího centra odsíření: